【海关知识】教你读懂《禁止携带、寄递进境的
新型电子产品及特殊物品
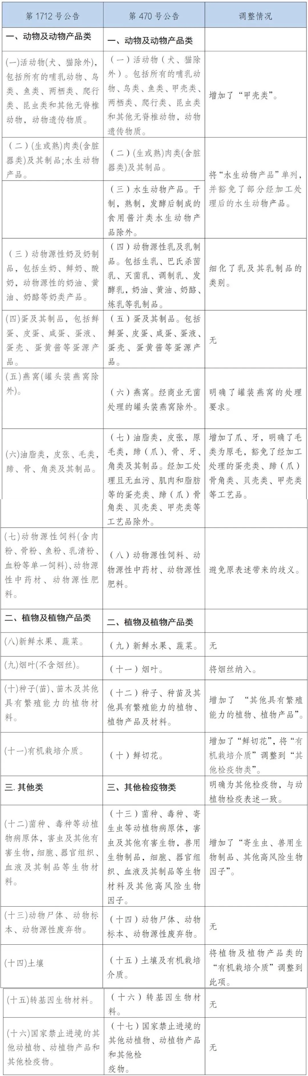
教你读懂《禁止携带、寄递进境的动植物及其产品和其他检疫物名录》
2021年10月20日,农业农村部会同海关总署发布第470号公告,对《中华人民共和国禁止携带、邮寄进境的动植物及其产品名录》(农业部、国家质量监督检验检疫总局公告第1712号)进行了修订完善,形成了新的《中华人民共和国禁止携带、寄递进境的动植物及其产品和其他检疫物名录》(以下简称《名录》)。新公告增加了《中华人民共和国生物安全法》作为法律依据,强调了生态安全,明确了适用范围(包括4类人员4种方式携带或寄递的动植物及其产品和其他检疫物)。

总体来看,新《名录》发生了三个方面的变化:
01
通过风险分析,科学有效的强化了国门生物安全防控,增加了部分风险较高动植物产品和其他检疫物,例如鲜切花、兽用生物制品、烟丝等,豁免了部分风险可忽略的动植物产品和其他检疫物,例如干制,熟制,发酵后制成的食用酱汁类水生动物产品和经加工处理的蛋壳类、蹄(爪)骨角类、贝壳类、甲壳类等工艺品;
02
归类更加科学,例如将水生动物制品单列,将有机栽培介质归类为“其他检疫物类”;
03
规范表述,例如将邮寄修改为寄递,将“其他类”修改为“其他检疫物类”等。
相关
-
如何申报钢铁制品?
2023-05-05 2023-05-05
一、主要商品类别及申报要素 (一)钢铁制型材 1.品名 2.形状 3.材质 4.加工方法 5.规格 6.制品种类 7.用途 8.种类 9.屈服强度 (二)其他钢铁制品 1.品名 2.用途 3.材质 4.种类(捕鼠器、 ...
-
【海关知识】教你读懂《禁止携带、寄递
2023-04-08 2023-04-08
教你读懂《禁止携带、寄递进境的动植物及其产品和其他检疫物名录》 2021年10月20日,农业农村部会同海关总署发布第470号公告,对《中华人民共和国禁止携带、邮寄进境的动植物及其 ...
-
【海关知识】为什么宠物食品不能随意携
2023-04-08 2023-04-08
为什么宠物食品不能随意携带入境 进口宠物食品一直被国内爱宠人士所追捧,不少家庭选择海淘或者从境外携带宠物食品入境,主要有狗粮、猫粮和鱼食等。然而,这些宠物食品大多数 ...
-
【海关知识】宠物入境指南
2023-04-08 2023-04-08
携带宠物入境基本要求 一、携带宠物入境的数量和种类规定 1.携带入境的宠物仅限犬或猫。 2.每名旅客每次入境仅可携带一只宠物。 二、必须随附以下两种证书 1.有效的输出国家或地 ...